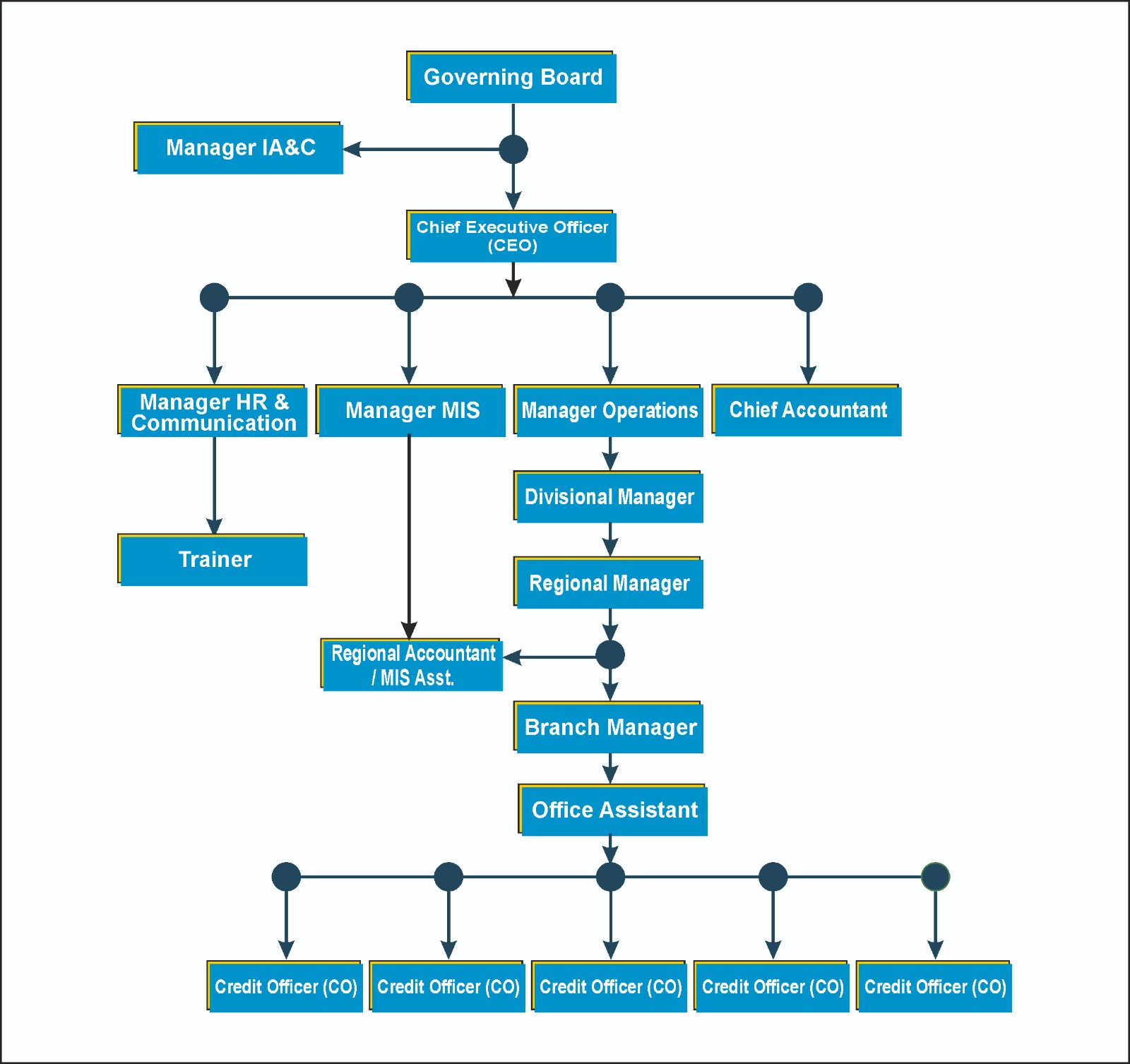
Organisation Structure